
두려움에 대하여 (On Fear)
지두 크리슈나무르티의 '두려움에 대하여'라는 책에서 발견하는 강력한 통찰을 통해, 마음의 상태를 관찰하는 방법을 배워보세요. 이 요약은 이 개념을 간결하고 명확하게 이해할 수 있도록 도와주며, 여러분의 진정한 잠재력을 발휘하고 두려움을 극복하는 데 도움이 됩니다. 정신 건강을 개선하고 자기 인식을 심화시킬 이 기회를 놓치지 마세요. 더 알아보기 위해 계속 읽어보세요.
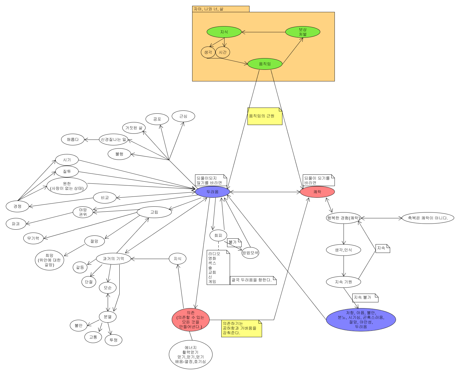
자아
나와 너의 구분
삶...
우리는 움직임을 통해 인과관계에 의한 보상과 처벌을 알게 되며, 생각과 시간을 들여 새로운 움직임을 낳게 된다. 그 움직임의 근원은 크게 '두려움'과 '쾌락'에 근거한다.
두려운 마음이 들 때 잠시 명상을 해보면, 대부분 아래 다이어그램의 범주 안에서 허우적거린다.
삶은 두려움과 쾌락을 동력으로 하여, 그동안 쌓아온 지식에 근거하여 생각과 시간을 들여 움직인다.
두려움은 대부분 또 다른 두려움을 낳는다. 쾌락은 영원하지 않기에 종종 다시 두려움에 빠지게 된다.
결국, 두려움을 이해하고 쾌락과 두려움 사이의 균형 속에서 움직임이 일어나야 건강한 삶이 지속될 수 있다.
두려움 속의 공허함은 무언가를 얻고, 배우며, 호기심을 충족시키는 과정에서 감춰진다. 이를 통해 쾌락의 수레바퀴가 다시 돌아가게 된다. 그 외의 모든 상태에서는 끝없는 두려움에서 벗어날 길이 없다.
매일 새로워져야 한다. 지금 이 순간이 중요하다. 동서고금의 금언들은 이 메커니즘을 지지한다.
에너지와 활력을 얻고, 열정과 호기심으로 배우려면 새로움 밖에 답이 없다.
쾌락이 끝났을 때, 두려움을 지나 새로움에 다가서야 한다.
"이런 사실을 이해하고 두려움에서 자유로워 졌는가?"
"그렇다면 거기에 자유가 있을 것이고 그대는 세상에 있는 이 모든 추함에 맞서 싸울 힘과 생명력을 가질것이다."

'건강 > 마음' 카테고리의 다른 글
| 법륜대법(法輪大法, 파룬따파) - 왜 인류가 존재하게 되었는가 (3) | 2024.11.03 |
|---|---|
| 초감각 ESP와 지자기의 상관관계 그리고 지역 항성시(LST) (0) | 2024.10.12 |
| 명상 가이드, 7개의 차크라를 여는 방법. 아앙. (0) | 2024.07.29 |
| 파르메니데스의 사상 (The Realm of Parmenides) (0) | 2024.05.14 |
| 헤라클리투스의 사상 (The Realm of Heraclitus) (0) | 2024.05.14 |